# 架构设计

# 1 技术架构

RocketMQ架构上主要分为四部分,如上图所示:

  • Producer:消息发布的角色,支持分布式集群方式部署。Producer通过MQ的负载均衡模块选择相应的Broker集群队列进行消息投递,投递的过程支持快速失败并且低延迟。

  • Consumer:消息消费的角色,支持分布式集群方式部署。支持以push推,pull拉两种模式对消息进行消费。同时也支持集群方式和广播方式的消费,它提供实时消息订阅机制,可以满足大多数用户的需求。

  • NameServer:NameServer是一个非常简单的Topic路由注册中心,其角色类似Dubbo中的zookeeper,支持Broker的动态注册与发现。主要包括两个功能:Broker管理,NameServer接受Broker集群的注册信息并且保存下来作为路由信息的基本数据。然后提供心跳检测机制,检查Broker是否还存活;路由信息管理,每个NameServer将保存关于Broker集群的整个路由信息和用于客户端查询的队列信息。然后Producer和Conumser通过NameServer就可以知道整个Broker集群的路由信息,从而进行消息的投递和消费。NameServer通常也是集群的方式部署,各实例间相互不进行信息通讯。Broker是向每一台NameServer注册自己的路由信息,所以每一个NameServer实例上面都保存一份完整的路由信息。当某个NameServer因某种原因下线了,Broker仍然可以向其它NameServer同步其路由信息,Producer,Consumer仍然可以动态感知Broker的路由的信息。

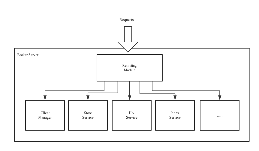
  • BrokerServer:Broker主要负责消息的存储、投递和查询以及服务高可用保证,为了实现这些功能,Broker包含了以下几个重要子模块。

  1. Remoting Module:整个Broker的实体,负责处理来自clients端的请求。
  2. Client Manager:负责管理客户端(Producer/Consumer)和维护Consumer的Topic订阅信息
  3. Store Service:提供方便简单的API接口处理消息存储到物理硬盘和查询功能。
  4. HA Service:高可用服务,提供Master Broker 和 Slave Broker之间的数据同步功能。
  5. Index Service:根据特定的Message key对投递到Broker的消息进行索引服务,以提供消息的快速查询。

# 2 部署架构

# RocketMQ 网络部署特点

  • NameServer是一个几乎无状态节点,可集群部署,节点之间无任何信息同步。

  • Broker部署相对复杂,Broker分为Master与Slave,一个Master可以对应多个Slave,但是一个Slave只能对应一个Master,Master与Slave 的对应关系通过指定相同的BrokerName,不同的BrokerId 来定义,BrokerId为0表示Master,非0表示Slave。Master也可以部署多个。每个Broker与NameServer集群中的所有节点建立长连接,定时注册Topic信息到所有NameServer。 注意:当前RocketMQ版本在部署架构上支持一Master多Slave,但只有BrokerId=1的从服务器才会参与消息的读负载。

  • Producer与NameServer集群中的其中一个节点(随机选择)建立长连接,定期从NameServer获取Topic路由信息,并向提供Topic 服务的Master建立长连接,且定时向Master发送心跳。Producer完全无状态,可集群部署。

  • Consumer与NameServer集群中的其中一个节点(随机选择)建立长连接,定期从NameServer获取Topic路由信息,并向提供Topic服务的Master、Slave建立长连接,且定时向Master、Slave发送心跳。Consumer既可以从Master订阅消息,也可以从Slave订阅消息,消费者在向Master拉取消息时,Master服务器会根据拉取偏移量与最大偏移量的距离(判断是否读老消息,产生读I/O),以及从服务器是否可读等因素建议下一次是从Master还是Slave拉取。

结合部署架构图,描述集群工作流程:

  • 启动NameServer,NameServer起来后监听端口,等待Broker、Producer、Consumer连上来,相当于一个路由控制中心。
  • Broker启动,跟所有的NameServer保持长连接,定时发送心跳包。心跳包中包含当前Broker信息(IP+端口等)以及存储所有Topic信息。注册成功后,NameServer集群中就有Topic跟Broker的映射关系。
  • 收发消息前,先创建Topic,创建Topic时需要指定该Topic要存储在哪些Broker上,也可以在发送消息时自动创建Topic。
  • Producer发送消息,启动时先跟NameServer集群中的其中一台建立长连接,并从NameServer中获取当前发送的Topic存在哪些Broker上,轮询从队列列表中选择一个队列,然后与队列所在的Broker建立长连接从而向Broker发消息。
  • Consumer跟Producer类似,跟其中一台NameServer建立长连接,获取当前订阅Topic存在哪些Broker上,然后直接跟Broker建立连接通道,开始消费消息。
上次更新: 2024/6/16