# Redis
# 一:Redis前提
缓存数据库/缓存
List Map Set :本地缓存
Redis:缓存数据库
在Java中使用非常频繁的缓存数据库
# 二:Redis简介
# 2.1:Redis简介
官网:https://redis.io/
Redis is an open source (BSD licensed), in-memory data structure store, used as a database, cache, and message broker. Redis provides data structures such as strings, hashes, lists, sets, sorted sets with range queries, bitmaps, hyperloglogs, geospatial indexes, and streams. Redis has built-in replication, Lua scripting, LRU eviction, transactions, and different levels of on-disk persistence, and provides high availability via Redis Sentinel and automatic partitioning with Redis Cluster
Redis 是完全开源的,C语言编写,基于内存,是一个高性能的 Nosql(非关系型) 数据库。
一.关系型数据库(mysql、oracle、PostgreSQL、SqlServer)
定义:关系型数据库最典型的数据结构是表,由二维表及其之间的联系所组成的一个数据组织.
【优点:】
1.易于维护:都是使用表结构,格式一致;
2.使用方便:SQL语言通用,可用于复杂查询,可用于一个表及多个表之间非常复杂关联查询;
【缺点:】
1.关系型数据库操作的是磁盘,硬盘I/O是一个很大的瓶颈
2.固定的表结构,灵活度稍欠;
稀疏型
{name:'jack'}
{course:'java'}
{name:'jack,sex:'1'}
二.非关系型数据库(Redis(KV)、Memcache(KV)、ElasticSearch(JSON))
定义:非关系型数据库是一种数据结构化存储方法的集合,可以是文档或者键值对。
【优点:】
1.格式灵活:存储数据的格式可以是key,value形式、文档形式。
2.速度快:nosql可以使用内存存储,而关系型数据库只能使用硬盘;
【缺点:】
不支持sql,数据间没有关联关系
2
3
4
5
6
7
8
9
10
11
12
13
14
15
16
17
18
19
20
21
22
# 2.2:Redis特性
1、性能极高 – Redis 读的速度是110000次/s,写的速度是81000次/s 。
2、丰富的数据类型 – Redis支持五种常用数据类型:string(字符串),hash(哈希),list(列表),set(集合)及zset(sorted set:有序集合)
3、原子 – Redis的所有操作都是原子性的,意思就是要么成功执行要么失败完全不执行。单个操作是原子性的。多个操作也支持事务
4、丰富的特性 – Redis还支持 publish/subscribe, 通知, key 过期等等特性。
2
3
4
Redis 与其他 key - value(Memcache) 缓存产品有以下三个特点:
1:Redis支持数据的持久化,可以将内存中的数据保存在磁盘中,重启的时候可以再次加载进行使用。
2:Redis不仅仅支持简单的key-value类型的数据,同时还提供list,set,zset,hash等数据结构的存储。
3:Redis支持数据的备份,即master-slave模式的数据备份。
2
3
4
# 2.3:Redis:使用场景
1:查询缓存 mybatis 的一二级缓存 list map set
2:分布式锁 setnx
3:秒杀活动数据存储(将Redis当做database来存储商品信息以及用户的下单信息)
4:注册、登录 使用Redis存储验证码(Redis的key可以设置过期时间)
2
3
4
# 三:Redis安装
# Window安装Redis
下载地址:https://github.com/microsoftarchive/redis/releases


闪退:路径下cmd ,redis-server.exe redis.windows.conf
# docker安装Redis
第一步:搜索redis镜像 先去 hub.docker.com
docker search redis
第二步:下载redis镜像
docker pull redis:6.0.9
第三步:创建redis容器
docker run -d --name redis01 -p6379:6379 redis:6.0.9
第四步:远程连接redis
# Linux安装Redis
redis-6.0.8.tar.gz gcc c语言的编译器
注意:redis6版本要求gcc版本必须5.3以上,centos7默认安装的版本是4.8.5,查看gcc版本命令 gcc-v
升级gcc,以下每行命令依次执行即可升级gcc到9.3.1
yum -y install centos-release-scl
yum -y install devtoolset-9-gcc devtoolset-9-gcc-c++ devtoolset-9-binutils
scl enable devtoolset-9 bash
echo "source /opt/rh/devtoolset-9/enable" >>/etc/profile --使永久生效
yum install tcl -y
2
3
4
5
上传redis的压缩包到服务器,并解压
(如果之前安装过,server下有redis*,先到server下,执行rm -rf ./redis* * )
[root@zhuxm01 soft]# tar -zxvf redis-6.0.8.tar.gz -C /usr/local/
编译( 在redis的解压路径执行以下命令)
[root@zhuxm01 redis-6.0.8]# cd /usr/local/redis-6.0.8/
[root@zhuxm01 redis-6.0.8]# make
2
安装
[root@zhuxm01 redis-6.0.8]# cd /usr/local/redis-6.0.8/
[root@zhuxm01 redis-6.0.8]# make PREFIX=/usr/local/redis install
2

前台启动(先切换到 /usr/local/redis/bin,在执行./redis-server)

# 四:Redis数据类型 (列举数据类型)
面试:Redis常用的数据类型
String, List ,Set,Hash ,ZSet
K string
V String
# 4.1:String
set k v
get k
del k
strlen k
#自加、自减
incr age
incrby age 3
decr age
decrby age
#value字符串操作
getrange name 0 -1 #取整个字符串
getrange name 0 1
setrange name 0 x
# SETEX 是一个原子性(atomic)操作,设置值和设置生存时间两个动作会在同一时间内完成
SETEX pro 10 华为 (查看剩余时间ttl pro)
set pro 华为
expire pro 10
#在分布式系统里面可以使用如下命令实现分布式锁 (synchronized)
setnx(set if not exist)
setnx name a
如果返回1:设置成功
如果返回0:设置失败
redis分布式锁 setIfAbsent()
2
3
4
5
6
7
8
9
10
11
12
13
14
15
16
17
18
19
20
21
22
23
24
25
26
27
# 4.2:List
K string
V List
list特点:有序、可重复
git push
vue2 代码 push
存
lpush num 1 2 3 4 5
rpush num2 1 2 3 4 5
查
lrange num 0 -1 查所有
lrange num2 0 -1
#根据下标获取元素
lindex num index
弹出(获取数据的同时将数据从list中删除)
lpop
rpop
大小
llen num
#队列:先进先出
lpush num3 1 2 3 #左边推进去
rpop num3 1 #右边取出来
或者
rpush num4 1 2 3
lpop num4
#栈:先进后出
lpush num5 1 2 3
lpop num5
或者
rpush num6 1 2 3
rpop num6
lpush rpop / rpush lpop 队列
lpush lpop / rpush rpop 栈
#list的长度
llen num5
2
3
4
5
6
7
8
9
10
11
12
13
14
15
16
17
18
19
20
21
22
23
24
25
26
27
28
29
30
31
32
33
34
35
36
37
lindex num index
# 4.3:Set
K string
V Set
set特点:无序,不可重复
存
sadd ips '192.168.22.1' '192.168.22.2' '192.168.22.2'
查
smembers ips
sismember ips member (返回1存在,0 不存在)
删
srem ips '192.168.22.1'
大小
scard ips #获取set的长度
sadd nums 3 4 5 0 9 8 9 0 8 6
#随机
srandmember nums 3
#随机并移除
spop nums 3
交集
redis 127.0.0.1:6379> SADD myset "hello"
(integer) 1
redis 127.0.0.1:6379> SADD myset "foo"
(integer) 1
redis 127.0.0.1:6379> SADD myset "bar"
(integer)
redis 127.0.0.1:6379> SADD myset2 "hello"
(integer) 1
redis 127.0.0.1:6379> SADD myset2 "world"
(integer) 1
redis 127.0.0.1:6379> SINTER myset myset2
1) "hello"
并集
redis> SADD key1 "a"
(integer) 1
redis> SADD key1 "b"
(integer) 1
redis> SADD key1 "c"
(integer) 1
redis> SADD key2 "c"
(integer) 1
redis> SADD key2 "d"
(integer) 1
redis> SADD key2 "e"
(integer) 1
redis> SUNION key1 key2
1) "a"
2) "c"
3) "b"
4) "e"
5) "d"
2
3
4
5
6
7
8
9
10
11
12
13
14
15
16
17
18
19
20
21
22
23
24
25
26
27
28
29
30
31
32
33
34
35
36
37
38
39
40
41
42
43
44
45
46
47
48
49
50
51
52
53
54
55
# 4.4:Hash
> KEY VALUE (key value )
>
> Redis 购物车: KEY : "shopcart" field:userid value :List<Goods>-->string
>
> 1 频率使用高
>
> 2购物车意向购买,未必真正去支付,下订单的话可以把订单数据放到数据库中
>
> 没有下订单,用redis存商品信息
>
> 秒杀 Redis :快
>
>
>
>
>
> K string
>
> V Hash
>
> hash特点:hash的key不能重复,如果重复就覆盖 <key,<key,value>>
>
>
>
>
```shell
存
hset person name 'jack' dicts 1 件
hset person age 40 dicts 2 套
取
hget person name
hget person age
存多个
hmset person name 'rose' age 12
大小
hlen person
判断k是否存在
hexists person age
hkeys person
hvals person
#hash可以大大减少redis中的K 同时hash结构特别适合存放对象
person :
name 'jack'
age '18'
hget person age
购物车的例子:每个人->每个商品的信息 redis 中 (hash)
uid, goodid, count~price~sum
2
3
4
5
6
7
8
9
10
11
12
13
14
15
16
17
18
19
20
21
22
23
24
25
26
27
28
29
30
31
32
33
34
35
36
37
38
39
40
41
42
43
44
45
46
47
48
49
50
51
52
# 4.5:Zset(sorted set)
K string
V ZSet
zset特点:有序,不可重复,通过score来进行排序,score必须是数字
通过score进行排序
zadd hot 300 '华为met10' 10 '苹果10' 19 '小米'
zrange hot 0 -1 升序
zrevrange hot 0 -1 降序
#分数范围过滤
zrangebyscore hot 11 100
zrangebyscore hot 10 100 limit 0 1
#删除
zrem hot '小米'
zcard hot #查看集合的元素个数
2
3
4
5
6
7
8
9
10
11
12
1)数据量不要太大
2)数据比较稳定,变化不大
3)访问频繁
redis / String Hash
# 五:其他指令
#########################key相关指令##############
keys parttern
127.0.0.1:6379> keys art*
1) "article2"
2) "artile1"
127.0.0.1:6379>
#如果存在返回1,否则返回0
exists key
del key
keys * 查看所有key
#给key设置过期时间
expire key seconds
#查看key的剩余时间 -1:表示没有过期时间 >0 表示剩余的时间 -2:过期,数据被回收
ttl key
#不设置过期时间,让它常驻内存
persist key
################db相关的指令##########################
Redis有16个db 分别为0,1,...,15【redis的默认数据库为0】
#切换数据库
select index
#清空数据库
flushdb
#清空所有的数据库
flushall
#数据库的数据总条数
dbsize
#最近一次保存数据的时间戳
lastsave
2
3
4
5
6
7
8
9
10
11
12
13
14
15
16
17
18
19
20
21
22
23
24
25
26
27
28
29
30
31
32
33
34
35
36
37
38
39
# 六:Redis事务
Redis中的事务跟mysql不一样,mysql可以保证acid 但是redis的事务在运行时异常不能保证原子性,只能在编译时异常保证原子性
mutli #开启事务 begin transation
exec #提交事务 commit
discard #回滚事务 rollback
2
3
#正常事务提交
127.0.0.1:6379> multi
OK
127.0.0.1:6379> set name jack
QUEUED
127.0.0.1:6379> get name
QUEUED
127.0.0.1:6379> set age 18
QUEUED
127.0.0.1:6379> exec
#redis事务保证顺序执行、同时一起执行
2
3
4
5
6
7
8
9
10
11
12
#放弃事务
127.0.0.1:6379> multi
OK
127.0.0.1:6379> set name sdf
QUEUED
127.0.0.1:6379> set age 12
QUEUED
127.0.0.1:6379> discard
2
3
4
5
6
7
8
9
10
#编译时异常,回滚
127.0.0.1:6379> multi
OK
127.0.0.1:6379> set name 123
QUEUED
127.0.0.1:6379> kset xx sdf
ERR unknown command `kset`, with args beginning with: `xx`, `sdf`,
127.0.0.1:6379> set age 21
QUEUED
127.0.0.1:6379> exec
EXECABORT Transaction discarded because of previous errors.
2
3
4
5
6
7
8
9
10
11
12
13
#运行时异常,不回滚
127.0.0.1:6379> multi
OK
127.0.0.1:6379> set name jack
QUEUED
127.0.0.1:6379> incr name
QUEUED
127.0.0.1:6379> set age 12
QUEUED
127.0.0.1:6379> exec
OK
ERR value is not an integer or out of range
OK
127.0.0.1:6379> get age
12
2
3
4
5
6
7
8
9
10
11
12
13
14
15
16
# 七:Jedis
# pom依赖
<dependency>
<groupId>redis.clients</groupId>
<artifactId>jedis</artifactId>
<version>3.0.0</version>
</dependency>
2
3
4
5
# java代码
@Test
public void testRedis (){
Jedis jedis = new Jedis("192.168.234.122", 6379);
jedis.set("name", "jack");
System.out.println(jedis.get("name"));
jedis.close();
}
@Test
public void testJedispwd (){
Jedis jedis = new Jedis("192.168.234.131",6379);
jedis.auth("123456");
jedis.set("name","jack");
String name = jedis.get("name");
System.out.println(name);
jedis.close();
}
2
3
4
5
6
7
8
9
10
11
12
13
14
15
16
17
18
19
20
21
//最大连接和空闲连接设置一样的
@Test
public void testJedisPool() {
JedisPoolConfig config = new JedisPoolConfig();
//最大空闲连接数, 默认8个(可用的最大连接)
config.setMaxIdle(8);
//最大连接数, 默认8个 (理论上的最大连接)
config.setMaxTotal(8);
JedisPool jedisPool = new JedisPool(config,"192.168.234.122", 6379);
Jedis jedis = jedisPool.getResource();
jedis.set("name", "rose");
System.out.println(jedis.get("name"));
jedis.close();
jedisPool.close();
}
2
3
4
5
6
7
8
9
10
11
12
13
14
15
16
17
18
查看防火墙状态:systemctl status firewalld
关闭防火墙:systemctl stop firewalld
查看redis是否启动: ps -ef | grep redis
查看tcp端口:netstat -nltp | grep 6379 //--( 全局搜索带redis的find / -name redis*)
强制关闭 pkill -9 redis
客户端连上 shutdown 、或者是服务端 ctrl +c
注意:
1:修改bind
bind ip错误理解:不是说bind哪个ip ,就只能哪个ip来访问redis
bind ip正确理解: bind本机的网卡对应的ip地址,只有通过指定网卡进来的主机才能访问redis
bind 127.0.0.1(默认),本地回环地址。那么访问redis服务只能通过本机的客户端连接,而无法通过远程连接
bind 192.168.88.100 通过本机ens33网卡进来的主机都可以访问redis,这样设置后基本所有的主机都可以访问
如果要限制只允许某些host访问,那么可以通过配置安全组实现
2
3
4
5
6
7
8
9
10
11
12
13
14
15
16
jedis常见api
字符串
// 1.string
//输出结果: OK
jedis.set("hello", "world");
//输出结果: world
jedis.get("hello");
//输出结果:1
jedis.incr("counter");
哈希
// 2.hash
jedis.hset("myhash", "f1", "v1");
jedis.hset("myhash", "f2", "v2");
//输出结果 : {f1=v1, f2=v2}
jedis.hgetAll("myhash");
列表
// 3.list
jedis.rpush("mylist", "1");
jedis.rpush("mylist", "2");
jedis.rpush(" mylist", "3");
//输出结果 : [1, 2, 3]
jedis.lrange("mylist", 0, -1);
集合
// 4.set
jedis.sadd(" myset", "a");
jedis.sadd(" myset", "b");
jedis.sadd(" myset", "a");
//输出结果 : [b, a]
jedis.smembers("myset");
有序集合
// 5.zset
jedis.zadd("myzset", 99, "tom");
jedis.zadd("myzset", 66, "peter");
jedis.zadd("myzset", 33, "james");
//输出结果 : [[["james"],33.0], [["peter"],66.0], [["tom"],99.0]]
jedis.zrangeWithScores("myzset", 0, -1);
2
3
4
5
6
7
8
9
10
11
12
13
14
15
16
17
18
19
20
21
22
23
24
25
26
27
28
29
30
31
32
33
34
35
36
# 八:Spring-data-redis
官网:https://spring.io/projects/spring-data-redis
# 8.1:基于springboot (重点)
<parent>
<groupId>org.springframework.boot</groupId>
<artifactId>spring-boot-starter-parent</artifactId>
<version>2.3.2.RELEASE</version>
<relativePath/> <!-- lookup parent from repository -->
</parent>
<dependency>
<groupId>org.springframework.boot</groupId>
<artifactId>spring-boot-starter-data-redis</artifactId>
</dependency>
<!-- https://mvnrepository.com/artifact/org.apache.commons/commons-pool2 -->
<dependency>
<groupId>org.apache.commons</groupId>
<artifactId>commons-pool2</artifactId>
<version>2.8.0</version>
</dependency>
2
3
4
5
6
7
8
9
10
11
12
13
14
15
16
17
18
19
#redis的连接信息
spring:
redis:
host: 192.168.234.110
port: 6379
password: 123456
#redis连接池的配置信息
lettuce:
pool:
max-active: 8
2
3
4
5
6
7
8
9
10
测试
package com.qf;
import org.junit.Test;
import org.junit.runner.RunWith;
import org.springframework.beans.factory.annotation.Autowired;
import org.springframework.data.redis.core.*;
import org.springframework.test.context.ContextConfiguration;
import org.springframework.test.context.junit4.SpringJUnit4ClassRunner;
import java.util.List;
import java.util.Set;
/**
* <p>title: com.qf</p>
* <p>Company: wendao</p>
* author zhuximing
* date 2021/6/24
* description:
*/
@RunWith(SpringJUnit4ClassRunner.class)
@ContextConfiguration(locations = {"classpath:app-redis.xml"})
public class RedisTest {
@Autowired
private StringRedisTemplate stringRedisTemplate;
@Test
public void testString(){
stringRedisTemplate.boundValueOps("name").set("lisi");
String name = stringRedisTemplate.boundValueOps("name").get();
System.out.println(name);
}
@Test
public void testList(){
//存
BoundListOperations<String, String> operations = stringRedisTemplate.boundListOps("names");
operations.rightPush("张飞");
operations.rightPush("关羽");
//取
String s = operations.rightPop();
System.out.println(s);
}
@Test
public void testHash(){
BoundHashOperations<String, Object, Object> operations = stringRedisTemplate.boundHashOps("person");
//存
operations.put("name", "jack");
operations.put("age", "18");
//取
Object name = operations.get("name");
System.out.println(name);
//取所有的value
Set<Object> keys = operations.keys();
List<Object> values = operations.values();
values.forEach(System.out::println);
}
@Test
public void testSet(){
BoundSetOperations<String, String> operations = stringRedisTemplate.boundSetOps("ips");
//存
operations.add("110","110","111","112");
//取
Set<String> members = operations.members();
members.forEach(System.out::println);
//判断元素是否存在
Boolean member = operations.isMember("110");
System.out.println(member);
}
@Test
public void testZset(){
BoundZSetOperations<String, String> operations = stringRedisTemplate.boundZSetOps("pro");
//存
operations.add("华为", 12);
operations.add("小米", 2);
operations.add("iphone", 1);
//取
Set<String> range = operations.range(0, -1);
range.forEach(System.out::println);
Set<String> strings = operations.reverseRange(0, -1);
strings.forEach(System.out::println);
//显示分数信息
Set<ZSetOperations.TypedTuple<String>> typedTuples = operations.rangeWithScores(0, -1);
for (ZSetOperations.TypedTuple<String> typedTuple : typedTuples) {
String value = typedTuple.getValue();
Double score = typedTuple.getScore();
System.out.println(score+" --"+value);
}
}
@Test
public void test6(){
SessionCallback<Object> callback = new SessionCallback<Object>() {
@Override
public Object execute(RedisOperations operations) throws DataAccessException {
//开启事务
operations.multi();
try{
BoundValueOperations name = operations.boundValueOps("name");
name.set("张三");
// int i=1/0;
//事务提交
return operations.exec();
}catch (Exception e){
//事务回滚
operations.discard();
return null;
}
}
};
stringRedisTemplate.execute(callback);
}
}
2
3
4
5
6
7
8
9
10
11
12
13
14
15
16
17
18
19
20
21
22
23
24
25
26
27
28
29
30
31
32
33
34
35
36
37
38
39
40
41
42
43
44
45
46
47
48
49
50
51
52
53
54
55
56
57
58
59
60
61
62
63
64
65
66
67
68
69
70
71
72
73
74
75
76
77
78
79
80
81
82
83
84
85
86
87
88
89
90
91
92
93
94
95
96
97
98
99
100
101
102
103
104
105
106
107
108
109
110
111
112
113
114
115
116
117
118
119
120
121
122
123
124
125
126
127
128
129
130
131
132
133
134
135
136
137
138
139
140
141
142
143
144
145
146
147
148
149
150
151
152
153
154
155
156
157
158
# 九:Redis应用
短信验证码
缓存
Redis分布式锁 (setIfAbsent())
# 9.1:短信验证码
用Redis存放短信验证码
why not session?
Session依赖于Cookie
hutool工具包:
糊涂工具官网:https://www.hutool.cn/docs/#/
<dependency>
<groupId>cn.hutool</groupId>
<artifactId>hutool-all</artifactId>
<version>5.7.12</version>
</dependency>
2
3
4
5
模拟:1生成随机生成4个数字,key为手机号,数字为val值,放在redis 中,设置超时时间2分钟
2 做一个简易的页面,输入手机号,验证码,后台比对输入的验证和redis中的存储数据
3 一样登录,不一样登录失败
hutoo工具包使用:
<dependency>
<groupId>cn.hutool</groupId>
<artifactId>hutool-all</artifactId>
<version>5.7.19</version>
</dependency>
如需使用thymeleaf,则可以引入:
<dependency>
<groupId>org.springframework.boot</groupId>
<artifactId>spring-boot-starter-thymeleaf</artifactId>
</dependency>
2
3
4
5
6
7
8
9
10
11
12
代码:
@Service
public class LoginServiceImpl implements LoginService {
@Autowired
private StringRedisTemplate stringRedisTemplate;
@Override
public void getCode() {
//1 产生验证码
String code = RandomUtil.randomNumbers(4);
//2 放到redis ,设置一下超时2分钟 <KEY,<key,value> "phonecode","13112341234","5467"
BoundValueOperations<String, String> mycode = stringRedisTemplate.boundValueOps("13112341234");
mycode.set(code);
mycode.expire(2, TimeUnit.MINUTES);
}
@Override
public String checkCode(String phone,String code) {
BoundValueOperations<String, String> phonecode = stringRedisTemplate.boundValueOps(phone);
String codeRedis = phonecode.get();
if(codeRedis!=null && codeRedis.equals(code)){
return "校验通过";
}
return "校验失败";
}
2
3
4
5
6
7
8
9
10
11
12
13
14
15
16
17
18
19
20
21
22
23
24
# 9.2:Redis查询缓存
查询缓存: 数据字典表
电商项目
金额单位:元 / 万元
衣服数量量级:件 /套
鞋子: 只/双
以字典表为例: 1先从redis缓存中查询是否有所有字典表数据
2 如果有,直接返回到前端,不到数据库中查
3 如果没有,查询db,返回到前端,并放到redis中
@Override
public List<Dict> getAllDicts() {
BoundValueOperations<String, String> redisCache = stringRedisTemplate.boundValueOps("dicts1234");
if(StringUtils.isEmpty(redisCache.get())){//缓存中有数据
System.out.println("query from db");
List<Dict> dicts1 = this.baseMapper.selectList(null);
redisCache.set(JSONUtil.toJsonStr(dicts1));
return dicts1;
}else{//没有,查db,放到redis中
System.out.println("query from redis");
String s = redisCache.get();
//hutool中的方法转化
List<Dict> lists = JSONUtil.toList(s, Dict.class);
return lists;
}
}
2
3
4
5
6
7
8
9
10
11
12
13
14
15
16
# 10:Redis持久化 (重点)
面试题:redis 持久化方式RDB和AOF
RDB默认开启,不能保证数据不丢失
AOF默认不开启,能保证数据不丢失
mybatis缓存:一级缓存,会话级别,默认开启
二级缓存,工厂级别,默认关闭
为什么要持久化
Redis是基于内存存储数据的,如果Redis服务器宕机,数据就丢失了
持久化:将内存中的数据不定期备份到磁盘中
数据恢复:将磁盘中的数据 加载(恢复)到内存中
2
3
4
5
6
7
Redis持久化方案2种
RDB(Redis Databases):内存中的数据集快照写入磁盘,也就是 Snapshot 快照,恢复时是将快照文件直接读到内存里。
AOF(Append Of File):以日志的形式记录每个写操作,当redis重启时,加载aof文件,将修改命令执行一遍。
2
3
# 10.1:RDB
# RDB持久化方案的特点
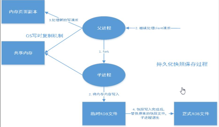
Redis会单独fork一个子进程进行持久化工作,该子进程先将数据写入一个临时文件,等待持久化完毕,再将临时文件覆盖替换上此持久化好的文件,整个过程主进程是不会进行任何的IO操作,确保了极高的性能,而且当进行大规模数据恢复的时候RDB性能也非常高. 但是RDB有缺点,没法保证数据不丢失
Redis默认的持久化方案就是rdb

# rdb相关配置
#可以通过该配置修改文件名
dbfilename dump.rdb
#指定rdb文件存储的路劲
dir /user/local/redis/data/
2
3
4
5
# 触发方式
自动触发(满足条件)可配置
#配置rdb数据持久化自动触发的条件
save 900 1
save 300 10
save 60 10000 #rdb默认开启无法关闭
2
3
4
手动触发:
- 1.正常关闭redis-server(shutdown,flushdb手动)
- 2.save该命令会阻塞当前Redis服务器,执行save命令期间,Redis不能处理其他命令,直到RDB过程完成为止。 显然该命令对于内存比较大的实例会造成长时间阻塞,这是致命的缺陷。
- 3.bgsave
执行该命令时,Redis会在后台异步进行快照操作,快照同时还可以响应客户端请求。具体操作是Redis进程执行fork操作创建子进程,RDB持久化过程由子进程负责,完成后自动结束。阻塞只发生在fork阶段,一般时间很短。

# 10.2:AOF
# AOF持久化方案的特点
将Redis所有的写操作命令记录下来(读操作不记录),以文件追加的方式存放起来,当Redis重启恢复数据时,将操作日志从头到尾执行一遍,恢复数据
aof默认是关闭的,如果要开启aof必须要配置
appendonly yes

# AOF相关配置
#AOF持久化方案默认是关闭,如果要开启,需要如下配置
appendonly yes
#自定义aof日志文件名
appendfilename "appendonly.aof"
#指定aof文件存储目录
dir
2
3
4
5
6
7
# 触发方式
#aof的触发条件
appendfsync always
2

# AOF重写
由于AOF持久化是Redis不断将写命令记录到 AOF 文件中,随着Redis不断的进行,AOF 的文件会越来越大,文件越大,占用服务器内存越大以及 AOF 恢复要求时间越长。为了解决这个问题,Redis新增了重写机制,当AOF文件的大小超过所设定的阈值时,Redis就会启动AOF文件的内容压缩,只保留可以恢复数据的最小指令集。可以使用命令 bgrewriteaof 来重新。

# 10.3:RDB对比AOF

建议:
如果对数据的安全性要求比较高(Redis存储秒杀的订单数据) 必须要开启aof
如果对数据的安全性要求不高(Redis查询缓存) ,可以不开启aof
秒杀: redis分布式锁 定时任务
2
3
4
5
6
# 11:Redis集群 (伪集群)
关闭防火墙 systemctl stop firewalld
不随机启动 systemctl disable firewalld
# 集群配置
1:复制配置文件: cp redis.conf /usr/local/redis/conf/redis.conf
2: 复制出三份 redis7001.conf / redis7002.conf / redis7003.conf
3 :情况文件内容 可以打开后用: 10000dd
主节点配置
7001节点配置 :redis7001.conf
include /usr/local/redis/conf/redis.conf
port 7001
pidfile /var/run/redis7001.pid
dbfilename redis7001.rdb
appendfilename "appendonly7001.aof"
2
3
4
5
7002从节点配置 :redis7002.conf
include /usr/local/redis/conf/redis.conf
port 7002
pidfile /var/run/redis7002.pid
dbfilename redis7002.rdb
appendfilename "appendonly7002.aof"
slaveof 192.168.88.100 7001
# masterauth 123456
2
3
4
5
6
7
7003从节点配置 :redis7003.conf
include /usr/local/redis/conf/redis.conf
port 7003
pidfile /var/run/redis7003.pid
dbfilename redis7003.rdb
appendfilename "appendonly7003.aof"
slaveof 192.168.88.100 7001
#masterauth 123456
2
3
4
5
6
7
启动集群
[root@root bin]# ./redis-server ../conf/redis7001.conf
[root@root bin]# ./redis-server ../conf/redis7002.conf
[root@root bin]# ./redis-server ../conf/redis7003.conf
[root@root bin]# ps -ef|grep redis
连接的话用:./redis-cli -p 7001 ./redis-cli -p 7002 ./redis-cli -p 7003
root 13195 1 0 10:49 ? 00:00:00 redis-server 192.168.234.131:7001
root 13204 1 0 10:49 ? 00:00:00 redis-server 192.168.234.131:7002
root 13213 1 0 10:49 ? 00:00:00 redis-server 192.168.234.131:7003
先连接再 查看节点状态:info replication
2
3
4
5
6
7
8
9
10
11
# 12:哨兵模式sentinel
关联图:Redis集群.bmp
# 哨兵模式介绍

哨兵职责:
监控(Monitoring):Sentinel 会不断地定期检查你的主服务器和从服务器是否运作正常。
提醒(Notification): 当被监控的某个 Redis 服务器出现问题时, Sentinel 可以通过 API 向管理员或者其他应用程序发送通知。
自动故障迁移(Automaticfailover): 当主服务器不能正常工作时, Sentinel 会开始一次自动故障迁移操作,选举新主
哨兵:是整个集群的入口 ,程序连的时候连的是哨兵
2
3
4
5
6
7
8
# 哨兵模式配置
在redis下创建文件夹sentinel-conf
1:先启动redis集群
2:三个哨兵就新建3个分别sentinel01.conf 、sentinel02.conf、sentinel03.conf,注意区分端口
bind 0.0.0.0
#哨兵的端口
port 26379
#mymaster自定义
sentinel monitor mymaster 192.168.44.100 7001 1 #一个哨兵认为挂掉就挂掉
#设置redis主节点的访问密码
#sentinel auth-pass mymaster 123456
2
3
4
5
6
7
bind 0.0.0.0
#哨兵的端口
port 26380
#mymaster自定义
sentinel monitor mymaster 192.168.88.100 7001 1
#设置redis主节点的访问密码
#sentinel auth-pass mymaster 123456
2
3
4
5
6
7
bind 0.0.0.0
#哨兵的端口
port 26381
#mymaster自定义
sentinel monitor mymaster 192.168.88.100 7001 1
#设置redis主节点的访问密码
#sentinel auth-pass mymaster 123456
2
3
4
5
6
7
3:启动哨兵,先进入到redis/bin下,./redis-sentinel ../sentinel-conf/sentinel01.conf
redis-sentinel sentinel01.conf
redis-sentinel sentinel02.conf
redis-sentinel sentinel03.conf
2
3
4
4:哨兵详细配置项 ,#可以不配
# 哨兵sentinel实例运行的端口 默认26379
port 26379
#以守护进程模式启动
daemonize yes
# 哨兵sentinel的工作目录
dir /tmp
#日志文件名
logfile "sentinel_26379.log"
# sentinel监控的master主机
sentinel monitor mymaster 192.168.1.108 6379 2
# sentinel连接主从密码验证,注意必须为主从设置一样的密码
# sentinel auth-pass <master-name> <password>
sentinel auth-pass mymaster 1234
# 指定多少毫秒之后 主节点没有应答哨兵sentinel 此时 哨兵主观上认为主节点下线 默认30秒
sentinel down-after-milliseconds mymaster 5000
#在发生failover主备切换时,这个选项指定了最多可以有多少个slave同时对新的master进行同步数据。这个数字越小,完成failover所需的时间就越长,但是如果这个数字越大,就意味着越多的slave因为replication而不可用。可以设为 1 来保证每次只有一个slave处于不能处理命令请求的状态
sentinel parallel-syncs mymaster 1
# 失效转移最大时间设置
sentinel failover-timeout mymaster 180000
#如果设置了这个脚本路径,那么必须保证这个脚本存在于这个路径,并且是可执行的,否则sentinel无法正常启动成功。
sentinel notification-script mymaster /var/redis/notify.sh
2
3
4
5
6
7
8
9
10
11
12
13
14
15
16
17
18
19
20
21
22
23
24
25
26
27
28
29
30
31
32

# 基于springboot
永久关闭防护墙:systemctl disable firewalld.service
spring:
redis:
sentinel:
master: mymaster
nodes:
- 192.168.88.100:26379
- 192.168.88.100:26380
- 192.168.88.100:26381
2
3
4
5
6
7
8
9
package com.qf;
import org.junit.Test;
import org.junit.runner.RunWith;
import org.springframework.beans.factory.annotation.Autowired;
import org.springframework.data.redis.core.StringRedisTemplate;
import org.springframework.test.context.ContextConfiguration;
import org.springframework.test.context.junit4.SpringJUnit4ClassRunner;
/**
* <p>title: com.qf</p>
* <p>Company: wendao</p>
* author zhuximing
* date 2021/6/25
* description:
*/
@RunWith(SpringJUnit4ClassRunner.class)
@ContextConfiguration(locations = {"classpath:app-sentinel.xml"})
public class TestSentinel {
@Autowired
private StringRedisTemplate redisTemplate;
@Test
public void testSentinel(){
redisTemplate.boundValueOps("name").set("rose");
String name = redisTemplate.boundValueOps("name").get();
System.out.println(name);
}
}
2
3
4
5
6
7
8
9
10
11
12
13
14
15
16
17
18
19
20
21
22
23
24
25
26
27
28
29
30
31
32
33
34
# 13:Redis分布式集群
关联图:Redis分布式集群.bmp
# 分布式集群架构
sentinel弊端:内存的瓶颈
# 分布式集群搭建
说明:
1:伪集群,一台服务器,启动6个redis服务、通过端口区分(7001~7006)
2:真集群:6个节点或者3个节点
先强杀所有redis进程,把redis/data下的所有数据文件清空 rm -rf ./ *
redis下建 cluster-conf目录
第一步:从源码包复制redis.conf到指定目录
[root@zhuxm01 server]# cp redis-6.0.8/redis.conf/export/server/redis/cluster-conf/
创建6个文件redis7001-7006
2
第二步:分别配置每个redis的配置文件,详细配置如下,注意区分端口
include /usr/local/redis/cluster-conf/redis.conf
port 7001
#redis的进程文件
pidfile /var/run/redis7001.pid
#rdb文件名
dbfilename redis7001.rdb
#aof文件名
appendfilename "appendonly7001.aof"
# 集群
cluster-enabled yes
# 生成的node文件
cluster-config-file nodes7001.conf
#守护进程
daemonize yes
#aof、rdb文件存储目录
dir /usr/local/redis/data/
bind 0.0.0.0
2
3
4
5
6
7
8
9
10
11
12
13
14
15
16
17
18
#如果redis设置密码,加上如下配置
requirepass "123456"
masterauth "123456"
2
3

第三步:启动每个redis服务
[root@root bin]# redis-server /usr/local/redis/redis7001.conf
[root@root bin]# redis-server /usr/local/redis/redis7002.conf
[root@root bin]# redis-server /usr/local/redis/redis7003.conf
[root@root bin]# redis-server /usr/local/redis/redis7004.conf
[root@root bin]# redis-server /usr/local/redis/redis7005.conf
[root@root bin]# redis-server /usr/local/redis/redis7006.conf
[root@root bin]# ps -ef|grep redis
root 11186 1 0 09:51 ? 00:00:00 redis-server 192.168.234.131:7001 [cluster]
root 11195 1 0 09:51 ? 00:00:00 redis-server 192.168.234.131:7002 [cluster]
root 11203 1 0 09:51 ? 00:00:00 redis-server 192.168.234.131:7003 [cluster]
root 11212 1 0 09:51 ? 00:00:00 redis-server 192.168.234.131:7004 [cluster]
root 11220 1 0 09:51 ? 00:00:00 redis-server 192.168.234.131:7005 [cluster]
root 11229 1 0 09:51 ? 00:00:00 redis-server 192.168.234.131:7006 [cluster]
root 11240 7691 0 09:52 pts/0 00:00:00 grep --color=auto redis
[root@zhuxm01 redis]#
2
3
4
5
6
7
8
9
10
11
12
13
14
15
第四步:创建集群
在redis/bin下执行
./redis-cli --cluster create 192.168.88.100:7001 \
192.168.88.100:7002 \
192.168.88.100:7003 \
192.168.88.100:7004 \
192.168.88.100:7005 \
192.168.88.100:7006 \
--cluster-replicas 1
# (每个主节点有一个从节点)
2
3
4
5
6
7
8
>>> Performing hash slots allocation on 6 nodes...
Master[0] -> Slots 0 - 5460
Master[1] -> Slots 5461 - 10922
Master[2] -> Slots 10923 - 16383
Adding replica 192.168.234.131:7005 to 192.168.234.131:7001
Adding replica 192.168.234.131:7006 to 192.168.234.131:7002
Adding replica 192.168.234.131:7004 to 192.168.234.131:7003
>>> Trying to optimize slaves allocation for anti-affinity
[WARNING] Some slaves are in the same host as their master
M: 7e88abdfa256140ab11dc3c2173b00c5868a0479 192.168.234.131:7001
slots:[0-5460] (5461 slots) master
M: e5845e3494d58b5400fa21d4b3c34ccafce43024 192.168.234.131:7002
slots:[5461-10922] (5462 slots) master
M: 5dbec321866665aceb8ae0c6791e2ded39464368 192.168.234.131:7003
slots:[10923-16383] (5461 slots) master
S: 8ad824d12b9f1a16a75e227266e9940aa8610422 192.168.234.131:7004
replicates 5dbec321866665aceb8ae0c6791e2ded39464368
S: 8ca84b32509e178181585206eaa736c6323dbd3a 192.168.234.131:7005
replicates 7e88abdfa256140ab11dc3c2173b00c5868a0479
S: 7a518a28534593c44694215e3a83b3311704e4d4 192.168.234.131:7006
replicates e5845e3494d58b5400fa21d4b3c34ccafce43024
Can I set the above configuration? (type 'yes' to accept): yes
>>> Nodes configuration updated
>>> Assign a different config epoch to each node
>>> Sending CLUSTER MEET messages to join the cluster
2
3
4
5
6
7
8
9
10
11
12
13
14
15
16
17
18
19
20
21
22
23
24
25
第五步:连接集群
./redis-cli -p 7002 -c
补充:观察节点详情 ,先通过客户端连接, info replication
2
补充:经常使用 netstat -nltp,查看端口情况!!!
# 分布式集群(java客户端连接)
# 基于springboot
spring:
redis:
cluster:
nodes:
- 192.168.30.128:7001
- 192.168.30.128:7002
- 192.168.30.128:7003
- 192.168.30.128:7004
- 192.168.30.128:7005
- 192.168.30.128:7006
2
3
4
5
6
7
8
9
10
# 14:Redis缓存三类问题 !!!重点
# 14.1:缓存击穿
面试题: 热点key失效,持续的高并发访问击破redis缓存,直接访问数据库
解决方案:线程同步 单体项目用 synchronize或者redis 分布式锁 setIfAbsent()
某一个热点key,在失效的一瞬间,持续的高并发访问击破缓存直接访问数据库,导致数据库的周期性压力(极端情况下导致数据库宕机)
缓存击穿演示
jmeter :压力测试工具,可以演示高并发场景
创建测试计划

创建线程组


创建http请求


监听http请求的结果

开始压力测试

缓存击穿解决办法:
加锁(分布式锁),两次判断
public List<Dict> getAllDicts() {
BoundValueOperations<String, String> redisCache = stringRedisTemplate.boundValueOps("dicts666");
if(StringUtils.isEmpty(redisCache.get())){//查数据
synchronized (this){ //this当前对象 spring的bean默认的声明单例singleton,prototype
if(StringUtils.isEmpty(redisCache.get())) {//查数据
System.out.println("query from db");
List<Dict> dicts1 = this.baseMapper.selectList(null);
redisCache.set(JSONUtil.toJsonStr(dicts1));
return dicts1;
}else{
System.out.println("query from redis");
String s = redisCache.get();
//hutool中的方法转化
List<Dict> lists = JSONUtil.toList(s, Dict.class);
return lists;
}
}
}else{//查redis
System.out.println("query from redis");
String s = redisCache.get();
//hutool中的方法转化
List<Dict> lists = JSONUtil.toList(s, Dict.class);
return lists;
}
}
2
3
4
5
6
7
8
9
10
11
12
13
14
15
16
17
18
19
20
21
22
23
24
25
# 14.2:缓存穿透
缓存穿透:热点数据在缓存和数据库中不存在,缓存和数据库都无法命中,每次请求压力都会到数据
请求的某个热点数据、数据库并不存在,缓存也无法命中,请求都会到数据源,从而可能压垮数据源
数据库中没有,同时Redis中也没有
# 方案1:缓存空值
不能根本上解决缓存穿透的问题(key变化,还是要去查db,导致redis中会大量的无用数据)
# 方案2:布隆过滤器
# (有没有的问题)
@Configuration
public class MyBloomFilter {
@Autowired
DictMapper dictMapper;
@Bean
public RBloomFilter getRedissonClient(){
Config config = new Config();
config.useSingleServer().setAddress("redis://192.168.88.100:6379");
RedissonClient redissonClient = Redisson.create(config);
RBloomFilter<Object> bloomdicts = redissonClient.getBloomFilter("dicts");
//向布隆过滤器中放值,放 数据库中的值
List<Dict> dicts1 = dictMapper.selectList(null);
bloomdicts.tryInit(100000000L,0.03);
dicts1.forEach(dict -> {
bloomdicts.add(dict.getDictcode());
});
return bloomdicts;
}
}
2
3
4
5
6
7
8
9
10
11
12
13
14
15
16
17
18
19
20
@Override
public String getDictValueByCode(String code) {
BoundValueOperations<String, String> redisCache = stringRedisTemplate.boundValueOps(code);
if(StringUtils.isEmpty(redisCache.get())){//查数据
if(rBloomFilter.contains(code)){
System.out.println("query from db");
QueryWrapper<Dict> queryWrapper = new QueryWrapper<>();
queryWrapper.eq("dictcode",code);
Dict dict = this.baseMapper.selectOne(queryWrapper);
if(dict!=null){
redisCache.set(dict.getDictvalue());
return dict.getDictvalue();
}
}
System.out.println("BloomFilter work");
return null;
}else{//查redis
System.out.println("query from redis");
String dictvalue = redisCache.get();
return dictvalue;
}
}
2
3
4
5
6
7
8
9
10
11
12
13
14
15
16
17
18
19
20
21
22
# 14.3:缓存雪崩
当redis服务器重启或者大量缓存集中在某一个时间段失效,即使不是高并发、访问量大,导致数据库访问压力大
解决方案
让过期时间平均分布 过期时间=预设置的过期时间+随机数
# 15:面试题
# 15.1:Redis内存满了怎么办?
面试题: Redis内存满了,怎么处理?
加内存,修改maxmemory
# 1、通过配置文件配置
通过在Redis安装目录下面的redis.conf配置文件中添加以下配置设置内存大小,永久性生效
//设置Redis最大占用内存大小为100M
maxmemory 100mb
2
# 2、通过命令修改
Redis支持运行时通过命令动态修改内存大小 ,临时性的,重启后失效
//设置Redis最大占用内存大小为100M
127.0.0.1:6379> config set maxmemory 100mb
//获取设置的Redis能使用的最大内存大小
127.0.0.1:6379> config get maxmemory
2
3
4
如果不设置最大内存大小或者设置最大内存大小为0,在64位操作系统下不限制内存大小,在32位操作系统下最多使用3GB内存
# Redis的内存淘汰
lRU:最近最少访问
既然可以设置Redis最大占用内存大小,那么配置的内存就有用完的时候。那在内存用完的时候,还继续往Redis里面添加数据不就没内存可用了吗?
实际上Redis定义了几种策略用来处理这种情况:
- noeviction(默认策略):对于写请求不再提供服务,直接返回错误(DEL请求和部分特殊请求除外)!!!
- allkeys-lru:从所有key中使用LRU算法进行淘汰,LRU(Least Recently Used) !!!
- volatile-lru:从设置了过期时间的key中使用LRU算法进行淘汰,LRU(Least Recently Used) !!!
- allkeys-random:从所有key中随机淘汰数据
- volatile-random:从设置了过期时间的key中随机淘汰
- volatile-ttl:在设置了过期时间的key中,根据key的过期时间进行淘汰,越早过期的越优先被淘汰 !!!
当使用volatile-lru、volatile-random、volatile-ttl这三种策略时,如果没有key可以被淘汰,则和noeviction一样返回错误
# 如何获取及设置内存淘汰策略
获取当前内存淘汰策略:
127.0.0.1:6379> config get maxmemory-policy
通过配置文件设置淘汰策略(修改redis.conf文件):
maxmemory-policy allkeys-lru
通过命令修改淘汰策略:
127.0.0.1:6379> config set maxmemory-policy allkeys-lru
# 15.2:为什么删除数据后,Redis内存占用依然很高?
为什么会出现碎片,内存默认分配策略是jemalloc,固定大小
怎么查看内存碎片,info memory
清理内存碎片,activedefrag
# 1.什么是内存碎片?
内存碎片这个概念应该不是第一听说了,熟悉JVM或者操作系统的应该都熟悉,以火车卖票为例,一个车厢128个车位,由于高峰期,只剩余两个位置了,但是此时三个人想要坐在一起,能够吹吹牛批,喝喝酒的,那么这三个人肯定不会买这节车厢的两个位置了,此时这两个位置可以称之为座位碎片 。
# 2.为什么会出现内存碎片
Redis提供了多种的内存分配策略,比如libc、jemalloc、tcmalloc,默认使用jemalloc。
jemalloc这种分配策略并不是按需分配,而是固定大小分配,比如8字节、32字节....2KB、4KB等 !!!

# 3.如何判断存在内存碎片?
这个对于运维人员来说很重要,一旦出现Redis运行缓慢或者阻塞了,一定需要先判断内存的占用情况,而不是重启Redis。
INFO memory !!!
# Memory
used_memory:1073741736 #实际使用的内存大小
used_memory_human:1024.00M #人类有好的方式
used_memory_rss:1997159792 #操作系统实际内存分配
used_memory_rss_human:1.86G
…
mem_fragmentation_ratio:1.86 ##碎片率
mem_fragmentation_ratio这个指标很清楚的展示了当前内存的碎片率,比如Redis申请了1000字节,但是操作系统实际分配的内存1800个字节,则mem_fragmentation_ratio=1800/1000=1.8
2
3
4
5
6
7
8
9
# 4.如何清理内存碎片?
Redis提供了参数配置,可以控制清除内存碎片的时机,命令如下:
config set activedefrag yes
以上命令启动自动清理,但是具体什么时候清理,还要受以下两个参数的影响:
active-defrag-ignore-bytes 400mb:如果内存碎片达到了400mb,开始清理(自定义)active-defrag-threshold-lower 20:内存碎片空间占操作系统分配给 Redis 的总空间比例达到20%时,开始清理(自定义)

# 15.3:Redis6的新特性
redis 主线程只有一个,不存在线程并发问题
清楚Redis6支持多线程 多线程并不是指的主线程,io线程数
# Redis 6.0 新特性-多线程
1:严格来讲从Redis4.0之后并不是单线程,除了主线程外,它也有后台线程在处理一些较为缓慢的操作,例如清理脏数据、无用连接的释放、大 key 的删除等等
2:Redis多线程主要解决网络IO瓶颈,并不是解决CPU瓶颈

从上面的实现机制可以看出,Redis的多线程部分只是用来处理网络数据的读写和协议解析,执行命令仍然是单线程顺序执行。所以我们不需要去考虑控制并发及线程安全问题。
3.Redis6.0默认是否开启了多线程?
Redis6.0的多线程默认是禁用的,只使用主线程。如需开启需要修改redis.conf配置文件:
io-threads-do-reads yes

4.Redis6.0多线程开启时,线程数如何设置?
开启多线程后,还需要设置线程数,否则是不生效的。同样修改redis.conf配置文件
关于线程数的设置,官方有一个建议:4核的机器建议设置为2或3个线程,8核的建议设置为6个线程,线程数一定要小于机器核数。还需要注意的是,线程数并不是越大越好,官方认为超过了8个基本就没什么意义了。
# redis6新特性-acl
acl: 创建用户,设置用户权限
Redis6之前Redis就只有一个用户(default)权限最高,通过配置文件的requirepass配置
Redis6版本推出了ACL(Access Control List)访问控制权限的功能,基于此功能,我们可以设置多个用户,为了保证向下兼容,Redis6保留了default用户和使用requirepass的方式给default用户设置密码,默认情况下default用户拥有Redis最大权限,我们使用redis-cli连接时如果没有指定用户名,用户也是默认default
ACL常用命令
ACL whoami
ACL list
ACL setuser allen on >123456 ~* +@all
AUTH allen mypasswd
#只能创建以lakers为前缀的key
ACL setuser james on >123456 ~lakers* +@all
#不拥有set权限
ACL setuser james -SET
ACL DELUSER james
2
3
4
5
6
7
8
9
10
11
12
# 15.4:面试题
Redis:基于内存的非关系型数据库
关系型数据库:Mysql Oracle DB2 SqlServer (标准的Sql )
非关系型数据库:Redis MQ ES
常用命令: flushdb/ flushall / keys * (查看当前库key)/exists key / expire key seconds
redis常用的数据类型: string list set zset hash
Redis事务在编译时有效,运行时无效
redis: multi / exec /discard
mysql: begin transaction/ commit/ rollback
Hutool发http请求(HttpUtil)
json串转bean toBean()
json串转List toList()
bean/list转json串 toJsonStr()
redis持久化方案: RDB 和 AOF
RDB:自动触发 多少秒后多少key变化,自动触发
手动触发 flushdb shutdown save bgsave
RDB方案无法保证数据的不丢失
AOF: 能保证数据的不丢失 ,默认是关闭的 (存储方式设置:always)
如何避免redis中key过量的问题?
1)用hash 、list 、set、zset数据类型
2)给key设置过期时间
3)分布式集群
redis哨兵模式监控主节点是否处于离线状态,如是则会从从节点中投票产生出新的主节点,从而保证集群的高可用性
redis缓存的三类问题:
缓存击穿:缓存中没有,数据库中有 ,解决方案加线程锁
缓存穿透: 缓存中没有,数据库中没有 ,解决方案布隆过滤器
缓存雪崩:大量key集中失效 ,解决方案让过期时间平均分布
如何设置, maxmemory-policy
内存占用过高:
1)调最大内存大小 maxmemory
**2)设置淘汰策略 maxmemory-policy **
常用淘汰策略:noeviction、allkeys-lru、volatile-lru、volatile-ttl
3)清理内存碎片
内存碎片:
为什么会出现碎片,内存默认分配策略是jemalloc,固定大小
← ELK搭建(Docker版本) 布隆过滤器 →
